一、业务范围
受国家知识产权局商标局委托,商标业务湛江受理窗口受理申请人直接提交的商标注册、续展、变更、转让等申请。自2024年1月起,可直接到湛江市行政服务中心二楼湛江市市场监督管理局窗口办理商标注册申请、变更等商标业务。
二、服务内容
(一)商标注册申请受理工作;
(二)商标变更、转让、续展等后续业务申请受理工作;
(三)商标受理相关业务咨询工作;
三、商标注册申请受理流程

四、窗口常见业务申请材料
(一)商标注册申请:
1、填写并打印《商标注册申请书》。申请人为单位的,应加盖单位公章;申请人为个体工商户的,应由经营者本人签字。
2、申请人为单位的,应提交能够证明其依法设立的有效证件的复印件(如企业营业执照副本复印件),应加盖单位公章,携带营业执照副本原件。申请人为个体工商户的,应提交经营者身份证复印件并签字,携带身份证原件,并提交《个体工商户营业执照》复印件并签字,携带个体工商户营业执照原件。
(二)商标变更申请:
1、窗口提供网上申请确认书,申请人签字并盖章。
2、如单位名称变更,需提供市场监管局开具的《准予变更登记通知书》复印件并在空白处盖章。
3、窗口提供网上申请服务,此项业务无需缴纳相关申请规费。
(三)商标续展申请:
1、填写并打印《商标续展注册申请书》。申请人为单位的,应加盖单位公章;申请人为个体工商户的,应由经营者本人签字。
2、申请人为单位的,应提交能够证明其依法设立的有效证件的复印件(如企业营业执照副本复印件),应加盖单位公章,携带营业执照副本原件。申请人为个体工商户的,应提交经营者身份证复印件并签字,携带身份证原件,并提交《个体工商户营业执照》复印件并签字,携带个体工商户营业执照原件。
以上服务事项未尽申请事宜,详见附件《商标业务明细及所需申报材料》。
五、注意事项
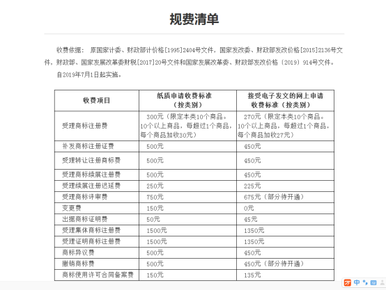
(一)商标缴费参照国家知识产权局网站申请指南栏目《商标业务缴费指南》,访问路径:国家知识产权局网站首页—商标申请—申请指南—商标业务缴费指南。收费单位:国家知识产权局商标局。经审查驳回商标注册申请的,申请规费不予退还。核准注册的,不再收取其他费用。

(https://sbj.cnipa.gov.cn/sbj/sbsq/sfbz/)
(二)申请书中“申请人地址”只能填写营业执照地址,“国内申请人联系地址”可填写实际收信地址。申请人为个体工商户,可直接填写通讯地址。
(三)申请人为国内法人或其他组织的,应当提交标注统一社会信用代码的身份证明文件,如营业执照、事业单位法人证书等。
(四)各式申请表格的下载和更多关于商标业务方面的问题,请关注并登录国家知识产权局网址:https://sbj.cnipa.gov.cn了解详情。
六、联系方式
湛江市赤坎区体育北路15号湛江市行政服务中心二楼湛江市市场监督管理局商标受理窗口
办公时间:工作日 8:30-12:00 14:30-18:00
周 六 9:00-12:00
咨询电话:0759-3586709